麻豆视频
麻豆视频
麻豆视频新闻
麻豆视频公告
群体竞赛
不忘初心、牢记使命
办学新理念学习专栏
麻豆视频概况
师资队伍
师资概况
高层次人才
师资队伍
人才招聘
人才培养
专业建设
课程建设
实验实训
教学管理
审核评估
学科科研
学科建设
项目平台
学术交流
党建思政
学习材料
规章制度
党建工作
思政教育
工会工作
学生管理
学生动态
六进公寓
团学工作
心理健康
日常管理
风采体院
文件制度
招生就业
招生动态
学院风采
招生分数线
就业工作
创新创业
考研升学光荣榜
下载专区
教师常用
学生常用
特色专栏
网上支部
毛泽东体育思想研究基地
风采体院
麻豆视频
招生就业
就业工作
正文
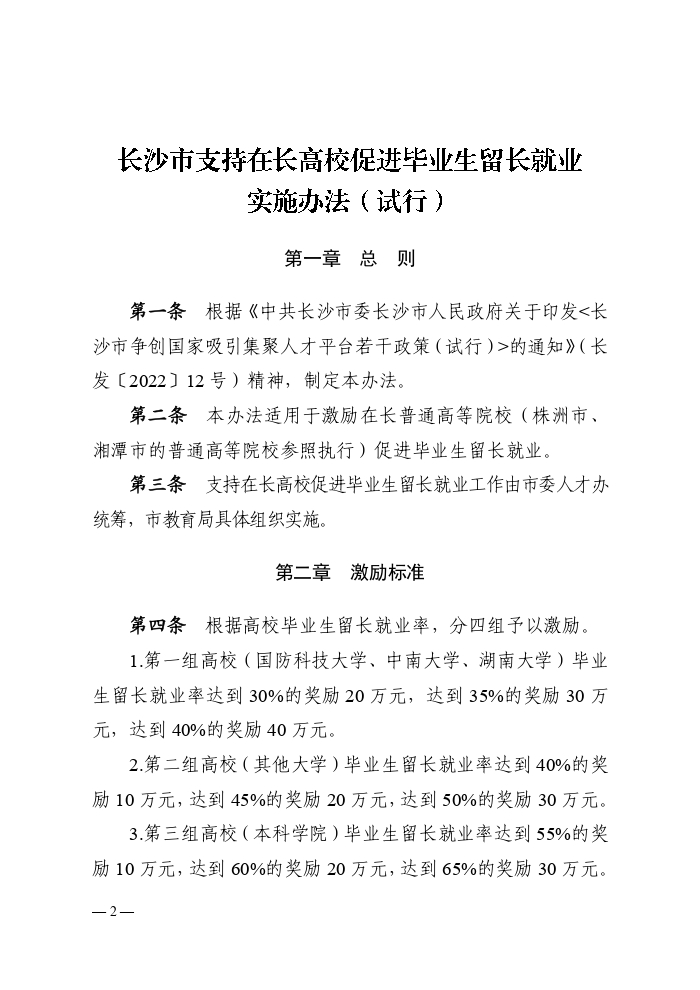
政策知多少-长沙市支持在长高校促进毕业生留长就业实施办法(试行)
时间:2022-07-03 来源: 点击数:
上一条:
政策知多少|中共长沙市委人才工作领导小组办公室 关于印发《长沙市大学生实习补贴实施办法(试行)》的通知
下一条:
知晓就业“四不准”、“三不得”,对“被就业”说NO!
【
关闭
】
友情链接:
国家体育总局
北京体育大学
湖南省体育局
上海麻豆视频
长沙市体育局
武汉麻豆视频
联系方式:
一师风采体院
地址:湖南省长沙市岳麓区枫林三路1015号
邮编:410205
电话:0731-88697480
书记、院长信箱:madousp88.net